首页
无障碍浏览
长者模式
首页
要闻动态
卫健新闻
通知公告
推进诚信建设工程
卫健业务
基层卫生
家庭老龄
中(蒙)医药
党建和党风廉政
专题发布
食品企业备案信息
居民健康指南
爱国卫生与创卫动态
疾病感染防控
健康巴彦淖尔行动
全方位建设模范自治区
互动交流
局长信箱
举报投诉
咨询留言
办事服务
政府信息公开
政府网站工作报表
政府信息公开指南
政府信息公开制度
法定主动公开
主动公开事项目录
机关简介
委直属各单位介绍
领导信息
人事管理
行政双公示
行政许可
许可事项
结果公示
行政处罚
处罚事项
处罚决定
政策解读
人大建议政协提案
人大建议
政协提案
权责清单及抽查公示
政策文件
惠企政策
行政事业性收费
政府采购
财政预决算
政策问答库
规划计划
政府信息公开年报
依申请公开
巴市政府信息公开
信息公开指南
信息公开信息公开目录
信息公开规定
信息公开年度报告
政府信息依申请公开
预决算公开
政府信息公开
Navigation
网站首页
要闻动态
卫健新闻
通知公告
推进诚信建设工程
卫健业务
基层卫生
家庭老龄
中(蒙)医药
党建和党风廉政
专题发布
食品企业备案信息
居民健康指南
爱国卫生与创卫动态
疾病感染防控
健康巴彦淖尔行动
全方位建设模范自治区
互动交流
局长信箱
举报投诉
咨询留言
办事服务
政府信息公开
政府网站工作报表
政府信息公开指南
政府信息公开制度
法定主动公开
主动公开事项目录
机关简介
委直属各单位介绍
领导信息
人事管理
行政双公示
行政许可
许可事项
结果公示
行政处罚
处罚事项
处罚决定
政策解读
人大建议政协提案
人大建议
政协提案
权责清单及抽查公示
政策文件
惠企政策
行政事业性收费
政府采购
财政预决算
政策问答库
规划计划
政府信息公开年报
依申请公开
巴市政府信息公开
信息公开指南
信息公开信息公开目录
信息公开规定
信息公开年度报告
政府信息依申请公开
预决算公开
政策解读
网站首页
>
政府信息公开
>
法定主动公开
>
政策解读
> 正文
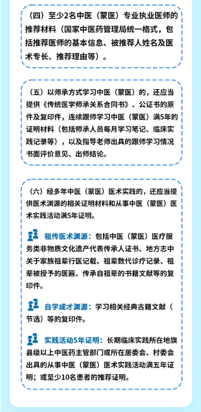
【政策图解】《内蒙古自治区中医(蒙医)医术确有专长人员医师资格考核注册管理办法》解读
发布时间:2025-04-14 09:59:00
附件:
上一篇:
《内蒙古自治区中医(蒙医)医术确有专长人员医师资格考核注册管理办法》解读
下一篇:
【政策图解】一图读懂 内蒙古自治区继续医学教育学分管理办法
map